آیا شخصیت ما در کودکی تثبیت میشود؟
این تصور رایج را حتماً شنیدهاید که شخصیت ما عمدتاً در سالهای اولیه کودکی شکل میگیرد و پس از آن، مانند گچِ خشکشده، تغییر چندانی نمیکند. نظریههای کلاسیکی مانند نظریه فروید نیز بر همین سالهای سرنوشتساز کودکی تأکید داشتند. اما اگر این تمام ماجرا نباشد چه؟ اگر رشد و تحول، سفری باشد که تا آخرین روز زندگی ادامه دارد؟
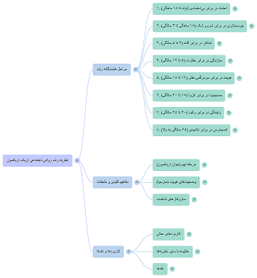
اینجا بود که نظریه انقلابی اریک اریکسون، روانکاو آلمانی-آمریکایی، نگاه ما به توسعه انسانی را برای همیشه تغییر داد. اریکسون معتقد بود که رشد یک فرآیند مادامالعمر است که از تولد تا کهنسالی در هشت مرحله مجزا ادامه دارد. در هر مرحله، ما با یک بحران روانی-اجتماعی جدید روبرو میشویم که فرصتی برای کسب یک توانمندی تازه و عمیقتر شدنِ شخصیت ماست.
این مقاله به بررسی پنج درس کلیدی و شگفتانگیز از این نظریه میپردازد که میتواند درک شما را از سفر زندگیتان، چالشهای پیش رویتان و فرصتهای بیپایانی که برای تغییر وجود دارد، دگرگون کند.
۱. رشد هرگز متوقف نمیشود: شما یک پروژه مادامالعمر هستید
بزرگترین و بنیادیترین تفاوت نظریه اریکسون با نظریههای پیش از خود (مانند فروید و پیاژه) همین ایده است. در حالی که تمرکز فروید بر رشد روانی-جنسی بود و پیاژه رشد را تا نوجوانی بررسی کرد، اریکسون معتقد بود که شخصیت ما در تمام چرخه زندگی در حال تکامل است. در مقایسهای دقیقتر، هدف نهایی در نظریه پیاژه رسیدن به تفکر عملیاتی صوری (استدلال انتزاعی) بود، اما هدف در نظریه اریکسون دستیابی به یک شخصیت سالم و یکپارچه است. پیاژه بر رشد شناختی که از بلوغ بیولوژیکی نشأت میگیرد تمرکز داشت، در حالی که اریکسون بر رشد روانی-اجتماعی که توسط نیروهای اجتماعی و فرهنگی شکل میگیرد، تأکید میکرد.
طبق نظریه او، در هر مرحله از زندگی، ما با یک «بحران روانی-اجتماعی» جدید روبرو میشویم. این بحرانها نقاط عطف مهمی هستند که حل موفقیتآمیز آنها به کسب یک فضیلت یا توانمندی جدید (مانند امید، اراده، عشق، مراقبت یا خرد) منجر میشود. برای مثال، یک جوان با بحران «صمیمیت در برابر انزوا» روبرو میشود و در صورت موفقیت، به فضیلت «عشق» دست مییابد. یک فرد میانسال با چالش «زایندگی در برابر رکود» مواجه است و میتواند به فضیلت «مراقبت» از نسل بعد برسد.
این دیدگاه بسیار امیدبخش است. این ایده به ما میگوید که گذشته ما آیندهمان را تعیین نمیکند و هیچوقت برای رشد، تغییر و حل تعارضهای درونی دیر نیست. شما همیشه در حال شدن هستید و هر دهه از زندگی، فرصتی جدید برای بازنگری و ساختن خودتان است.
درس بزرگ این است: شما یک اثر هنری تمامشده نیستید، بلکه یک پروژه مادامالعمر در حال تکامل هستید که بهترین فصل آن شاید هنوز نوشته نشده باشد.
۲. زندگی یک «طنابکشی» است، نه یک نبرد برای پیروزی مطلق
یکی از ایدههای ظریف اما عمیق اریکسون این است که هدف در هر مرحله، حذف کامل جنبه منفی بحران نیست، بلکه رسیدن به یک تعادل سالم است. زندگی یک نبرد برای پیروزی مطلق «خوبی» بر «بدی» نیست، بلکه یک طنابکشی دائمی برای حفظ تعادل است.
برای مثال، مرحله اول زندگی «اعتماد در برابر بیاعتمادی» نام دارد. هدف این نیست که کودک به فردی تبدیل شود که صددرصد به همه چیز و همه کس اعتماد دارد. چنین فردی بسیار سادهلوح و آسیبپذیر خواهد بود. در واقع، مقداری بیاعتمادی برای تشخیص خطر، محافظت از خود و درک اینکه دنیا همیشه قابل پیشبینی نیست، ضروری است. موفقیت در این مرحله یعنی کودک یاد بگیرد که دنیا اساساً جای امنی است، اما خطراتی هم وجود دارد که باید مراقبشان بود.
اریکسون دو حالت افراطی را در هر مرحله توصیف میکند: افراط در قطب مثبت یک «عدم انطباق (Maladaptation)» و افراط در قطب منفی یک «بدخیمی (Malignancy)» ایجاد میکند. در مثال اعتماد، مثبتگرایی بیش از حد به عدم انطباق حسی (sensory maladjustment) میانجامد که فرد را سادهلوح میکند. در مقابل، منفیگرایی بیش از حد به بدخیمیِ کنارهگیری (withdrawal) منجر میشود که فرد را از برقراری روابط نزدیک ناتوان میسازد. یک شخصیت سالم، راهی میان این دو افراط پیدا میکند و فضیلت هر مرحله، از همین تعادل پویا زاده میشود.
سلامتی روانی به معنای حذف کامل جنبههای منفی نیست، بلکه به معنای یافتن تعادلی خردمندانه بین قطبهای متضاد زندگی است.
۳. بحران هویت نوجوانی یک «ویژگی» است، نه یک «اشکال»
شاید هیچیک از مراحل نظریه اریکسون به اندازه مرحله پنجم، «هویت در برابر سردرگمی نقش»، مشهور نباشد. این مرحله که در دوران نوجوانی (حدود ۱۲ تا ۱۸ سالگی) رخ میدهد، با سوال محوری «من کیستم؟» تعریف میشود. نوجوانان در این دوره تلاش میکنند تا به یک درک یکپارچه از خود برسند.
اریکسون برای توصیف این دوره کاوش، از مفهوم «مهلت روانی-اجتماعی» (psychosocial moratorium) استفاده کرد. این مفهوم به یک «زمان استراحت» یا وقفه تأییدشده از سوی فرهنگ اشاره دارد که جامعه به نوجوانان اجازه میدهد تا نقشها، ارزشها و هویتهای مختلف را بدون آنکه مجبور به پذیرش تعهدات دائمی بزرگسالی باشند، «آزمون و خطا» کنند. این دوره یک آزمایشگاه امن برای خودشناسی است که در آن نوجوانان ایدئولوژیهای سیاسی، مسیرهای شغلی، گروههای دوستی و ارزشهای شخصی متفاوت را امتحان میکنند تا بفهمند واقعاً چه کسی هستند.
در عمل بالینی، و حتی در خانوادههای خودمان، میبینیم که این دوره کاوش چقدر حیاتی است. این دیدگاه به ما میآموزد که سردرگمی و جستجوی هویت در نوجوانی یک «اشکال» یا «بیماری» نیست، بلکه یک «ویژگی» ضروری برای رشد است. فشار آوردن به یک نوجوان برای پذیرش یک هویت از پیش تعیینشده (مثلاً شغل خانوادگی) میتواند منجر به طغیان یا سردرگمی عمیقتر شود. عبور موفقیتآمیز از این مرحله به فضیلت «وفاداری» (Fidelity) میانجامد؛ وفاداری در اینجا نه فقط به معنای تعهد در روابط، بلکه به معنای صادق ماندن به ارزشها و هویتی است که فرد آزادانه شکل داده است.
بنابراین، سردرگمی نوجوانی یک باگ نیست که باید تعمیر شود، بلکه یک ویژگی ضروری برای ساختن یک هویت اصیل است.
۴. مأموریت میانسالی: ساختن یک میراث، نه فقط گذراندن بحران
نگاه عمومی به میانسالی (حدود ۴۰ تا ۶۵ سالگی) اغلب با مفاهیمی مانند «بحران میانسالی» و رکود گره خورده است. اما اریکسون در مرحله هفتم نظریهاش، «زایندگی در برابر رکود» (Generativity vs. Stagnation)، چشماندازی بسیار معنادارتر و پویاتر ارائه میدهد.
«زایندگی» به معنای «بجا گذاشتن اثری از خود» و کمک به نسلهای آینده است. این نیاز به خلق کردن یا پرورش چیزهایی است که پس از ما باقی میمانند. راههای رسیدن به زایندگی متنوع است: تربیت فرزندان، راهنمایی و مربیگری (منتورینگ) برای جوانان، مشارکت فعال در جامعه، انتقال سنتهای فرهنگی، یا خلق آثاری هنری و علمی که پس از ما باقی میمانند. در مقابل، «رکود» به معنای احساس عدم مشارکت، پوچی و تمرکز بیش از حد بر خود است.
شخصیت «مارتین» در یکی از مثالهای آموزشی این نظریه، این مفهوم را به خوبی روشن میکند. مارتین یک تاجر موفق است که پس از رسیدن به ثبات شغلی و بزرگ شدن فرزندانش، تصمیم میگیرد یک کسبوکار کوچک برای ارائه مشاوره مالی به جوانانی که تازه کارشان را شروع کردهاند، راهاندازی کند. او با این کار، دانش و تجربه خود را به نسل بعد منتقل میکند و احساس زایندگی و رضایت میکند.
این یعنی میانسالی یک بحران برای تحمل کردن نیست، بلکه یک مأموریت برای به آغوش کشیدن است.
۵. فصل پایانی زندگی: جستجوی خردمندی در برابر حسرت
مرحله هشتم و نهایی نظریه اریکسون، «یکپارچگی من در برابر ناامیدی» (Ego Integrity vs. Despair) است که در سن ۶۵ سالگی به بالا رخ میدهد. در این فصل پایانی، افراد به پشت سر خود نگاه میکنند و زندگیشان را مرور میکنند. این یک بازنگری عمیق برای یافتن معنا و انسجام در کل سفر زندگی است.
اگر فرد احساس کند که زندگی معنادار و رضایتبخشی داشته، حتی با وجود سختیها و اشتباهات، به «یکپارچگی» میرسد. این حالت با پذیرش زندگی خود، احساس رضایت و آرامش درونی همراه است و به فضیلت «خردمندی» (Wisdom) ختم میشود. اما اگر فرد با نگاه به گذشته، سرشار از حسرت، شکست و فرصتهای از دست رفته باشد، دچار «ناامیدی» میشود و ممکن است از مرگ بترسد.
اریکسون یکپارچگی من را اینگونه توصیف کرد: «پذیرش چرخه زندگی منحصر به فرد خود به عنوان چیزی که باید میبود.»
جالب است بدانید که همسر اریکسون، جوآن اریکسون، پس از مرگ او ایده «مرحله نهم» را مطرح کرد. او توضیح داد که در سنین بسیار بالا (دهه ۸۰ و ۹۰ زندگی)، با افزایش وابستگیهای جسمی، بحرانهای مراحل اولیه زندگی دوباره در بستری جدید ظاهر میشوند. این بحرانها با سوالاتی تازه بازمیگردند:
- اعتماد در برابر بیاعتمادی با این سوال بازمیگردد: آیا میتوانم به مراقبانم اعتماد کنم که با احترام از من مراقبت کنند؟
- خودمختاری در برابر شرم با این سوال بازمیگردد: چقدر کنترل بر زندگی خود دارم؟
- سازندگی در برابر حقارت با این سوال بازمیگردد: آیا هنوز فرد باارزشی هستم یا احساس بیفایدگی میکنم؟
- هویت در برابر سردرگمی با این سوال بازمیگردد: اگر دیگر نتوانم کار کنم یا از خانوادهام مراقبت کنم، کیستم؟
این درس به ما میآموزد که خردمندی در پایان زندگی، نه در انکار آسیبپذیری، بلکه در مواجهه شجاعانه با آن و بازآفرینی معنا در هر شرایطی نهفته است.

نتیجهگیری: شما در کجای این نقشه قرار دارید؟
نظریه اریک اریکسون به ما یادآوری میکند که زندگی یک سفر پویا، پر از چالشهای معنادار و فرصتهای مداوم برای رشد است. شخصیت ما در کودکی حکاکی نمیشود؛ بلکه در هر مرحله از زندگی، از جوانی تا پیری، فرصتی برای کسب فضیلتهای جدید و بازتعریف خودمان داریم. این نظریه چیزی فراتر از یک مدل آکادمیک است؛ این یک نقشه امیدوارکننده برای پیمایش زندگی خودمان است که به ما اطمینان میدهد هر فصلی از زندگی، پتانسیل رشدی عمیق را در خود دارد.
با نگاهی به این مراحل، شما در کدام نقطه از سفر زندگی خود قرار دارید و چالش اصلی پیش روی شما چیست؟
دیدگاه خود را بنویسید